2026年1月,中国信息通信研究院正式发布《智能工厂发展报告(2025年)》。报告系统梳理智能工厂发展的总体趋势、行业实践、区域路径与系统要素,为产业界、学术界和政府部门把握趋势、科学决策提供参考。
智能工厂作为新一代信息技术、先进制造技术和先进管理理念融合创新的重要载体,是实现智能制造的关键抓手,是制造业数字化转型、智能化升级的主阵地。自2024年工业和信息化部、国家发展改革委、财政部、国务院国资委、市场监管总局、国家数据局六部门联合实施智能工厂梯度培育行动以来,当前,各地方、央企集团和制造企业积极响应,智能工厂建设进入加速布局阶段。亟需全面系统总结实践经验、提炼发展规律、引导资源协同,支撑各方科学决策高效推进,推动制造业智能化升级与高质量发展。

报告核心观点
1. 建设成效显著,体系全面成型。梯度培育成果丰硕,已构建由15家领航级培育对象、500余家卓越级、8000余家先进级、3.5万余家基础级智能工厂组成的四级梯度培育体系,建设初具规模,关键技术水平已步入世界先进行列。
2. 演进方向明确,呈现五大核心变革。建设内涵从物理实体迈向“虚实融合”的孪生工厂,具备预测优化能力。研发设计从经验驱动转向“数据+模型”驱动,缩短研发周期、提升产品质量。生产作业从单元级的局部柔性升级为全域可重构的柔性制造系统,实现精准控制。生产管理从基于规则的静态调度优化为全要素资源动态配置与全局优化。运营管理从辅助决策进阶至具备自感知、自学习、自决策、自执行、自适应能力的智能决策,驱动商业模式创新。
3. 行业实践深入,路径差异化清晰。钢铁、石化为代表的原材料行业聚焦全局优化与主动安全,实现全流程管控与协同优化。汽车、船舶为代表的装备制造业从生产向“制造+服务”转型,重构产业价值链。医药、家电为代表的消费品行业以质量管控与敏捷响应为重点,推动产业链协同。智能终端、新型显示为代表的电子信息行业以技术创新驱动,构建高精度、快响应制造体系。
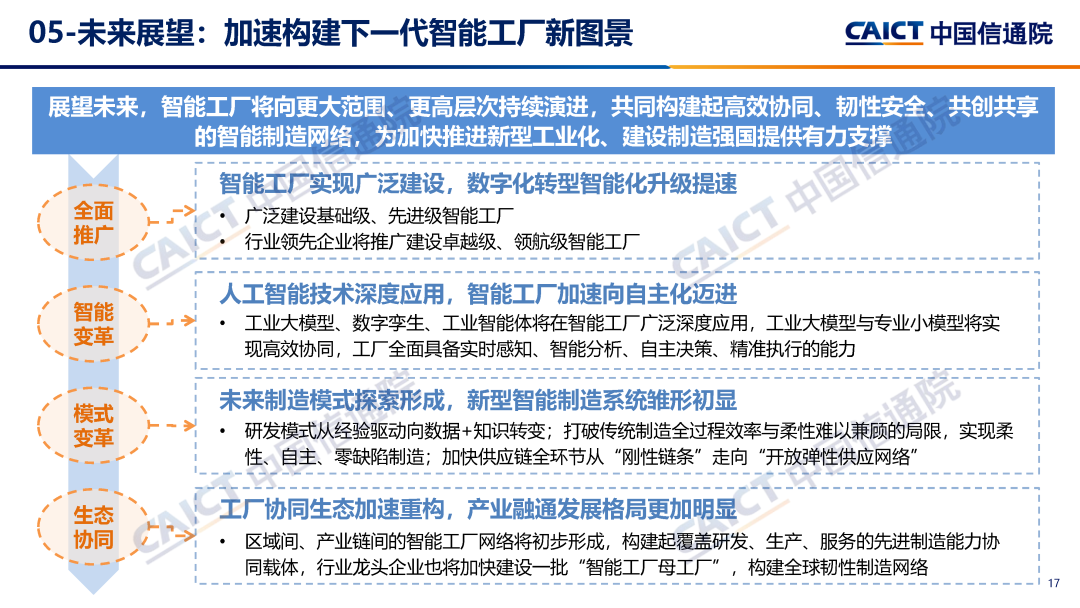
4. 区域布局协同,形成多极发展格局。一是东部引领示范,长三角、珠三角依托雄厚产业基础与开放创新,构建全国示范高地。二是中部突破培育,湖南、湖北等地立足产业集聚与新兴优势,双向发力推动转型。三是多极协同发展,环渤海地区强化央企引领与产业链协同;成渝地区以电子信息、汽车智造为双核,建设西部智能制造枢纽。
5. 制造系统重构,构建工业新基座。制造系统向层级扁平化、能力集成化、决策智能化的新型架构重塑。人工智能、智能装备、工业软件与智能模型深度融合互促,共筑韧性智能支撑体系。
6. 智能技术融入,构建智能工厂新图景。人工智能技术将融入制造各环节,实现全流程智能协同与自主决策。工厂将从封闭系统演变为自学习、自适应的自主智能体。单个工厂将融入更广泛的智能制造网络,构建高效协同、共创共享的产业新生态。
报告目录
一、总体趋势篇:迈向新工业时代,智能工厂迎来模式变革
(一)变革背景:智能工厂发展的核心驱动力
(二)未来图景:智能工厂的五大演进方向
二、行业实践篇:体系化布局基本成型,行业差异化实践落地生根
(一)梯度培育:四级体系全面构建,重点行业纵深推进
(二)原材料:以全局优化为核心,驱动原材料行业智能化迈向新高度
(三)装备制造:从生产制造向制造+服务转型,以智能化重构产业价值链
(四)消费品:以质量管控与敏捷响应为重点,推动产业链协同升级
(五)电子信息:以技术创新为驱动,构建高精度快响应体系
三、区域发展篇:东部引领中部突破多极协同,各地基于产业禀赋构建差异化优势
(一)总体布局:各地加快智能工厂建设,因地制宜探索推进路径
(二)环渤海地区:央企引领与产业链协同并重,推动工业整体升级
(三)中部地区:立足区域产业基础,推动转型与培育双向发力
(四)珠三角地区:外向型经济驱动,聚焦高端化与专业化路径
(五)长三角地区:政策引领与开放创新并举,构建全国示范高地
(六)成渝地区:双核联动软硬结合,建设西部智能制造枢纽
四、技术产业篇:制造系统深度重构,迈向集成、智能、韧性的工业新基座
(一)需求牵引:应用场景深化倒逼,提出开放灵活自主三大要求
(二)体系重塑:制造系统向新型扁平架构演进,走向层级扁平化、能力集成化和决策智能化
(三)要素协同:技术装备软件模型深度融合,共筑韧性智能支撑体系
五、未来展望篇:迈向自主制造、生态协同的下一代智能制造新图景
(一)发展形势:智能工厂亟需向更大范围、更高层次演进
(二)未来展望:加速构建下一代智能工厂新图景
解读PPT

1

2

3

4

5

6

7

8

9

10

11

12

13

14

15

16

17

18
来源:中国信息通信研究院
主要专家简介

中国信通院信息化与工业化融合研究所工程师 郝诗梦
本报告撰写团队联系人
从事智能制造、智能工厂、典型场景、绩效评估等领域研究,先后参与工信部多项软课题研究,为地方工信、制造企业等提供决策支撑、产业链诊断、智能制造规划、平台建设等咨询服务。

中国信通院信息化与工业化融合研究所高级工程师 娄照辉
长期从事智能制造、数字化转型、数据要素等领域研究与实践工作,先后参与工信部、国家数据局等多项政策起草制定,核心参与10余项省部级课题研究及专项建设。

中国信通院信息化与工业化融合研究所工程师 吴鉴洲
从事智能工厂、中小企业数字化转型、新型技改咨询,为各级工信、发改部门,大中小企业等企事业单位提供决策支撑、产业规划、数字化转型等咨询服务。

中国信通院信息化与工业化融合研究所智能制造研究部主任,工程师 夏鹏
长期从事智能制造相关政策研究和企业咨询服务,参与国家“十三五”“十四五”智能制造发展规划编制,智能工厂梯度等工作,多年来为各级工信部门,大型企业集团提供决策支撑、产业规划、数智化转型等咨询服务。
报告下载

“智慧城市行业分析”公众号,回复“智能工厂发展报告2025“ 获取下载地址
www.smartcity.team

