《企业数字化转型指数报告(2025)》由中信联&点亮智库共同编制,并由全国两化融合标委会数字化转型标准工作组(TC573/WG2)在2025年度全体成员会议上正式发布。
报告基于点亮智库&中信联研制的DLMM数字化转型成熟度模型,依托覆盖全国31个省(自治区、直辖市)、150多个城市、涵盖19个国民经济门类、93个大类及381个中类的10万余家企业样本,构建了总体指数、区域指数、重点行业指数、国有企业指数和中小企业指数等五大核心成果,全面刻画了我国不同区域、不同行业、不同规模企业的数字化转型发展图景,以及企业在人工智能应用、数字化场景落地、数据要素价值释放等关键领域的实践现状。希望能为政府、行业组织、企业、服务商等各方提供有价值的参考,助力中国企业在数字化转型浪潮中稳健前行。
本文将汇总全篇核心内容,文末提供报告免费下载。(在“智慧城市行业分析”公众号,对话框输入“企业数字化转型指数报告”下载原始报告。)
当前,全球新一轮科技革命和产业变革加速演进,数字经济已经成为经济高质量发展的核心引擎。企业数字化转型从“可选项”转变为关乎生存根基与核心竞争力的“必选项”,并在人工智能等新技术推动下,迈入“数智化”新阶段。
2025年正值“十四五”规划收官与“十五五”规划启航的历史交汇点,在这一关键节点,亟需通过系统性、引领性的研究框架,基于海量数据洞察转型规律、科学量化发展水平,为政策制定者提供精准施策的科学依据,为转型各方指明创新发展的方向路径。
为此,中信联&点亮智库特调研编制了《企业数字化转型指数报告(2025)》,希望能够为政府、行业组织、企业、服务商等各方提供有价值的参考,助力中国企业在数字化转型浪潮中稳健前行。

总体情况
中信联&点亮智库基于十余年该领域理论研究与产业实践,研制DLTTA数字化转型架构与方法体系,引导各方以新型企业架构(DLEA)为引领,系统推进数字化转型。聚焦各方“把脉问诊”迫切需求,中信联&点亮智库基于DLTTA数字化转型架构与方法体系,以及ITU-T Y.4906《产业数字化转型评估框架》国际标准和GB/T 45341—2025《数字化转型管理 参考架构》等国家标准,研制提出DLMM数字化转型成熟度模型,研发我国首个覆盖数字化转型全局、全要素、全过程的系统性诊断对标体系,并依托数字化转型诊断服务平台(www.dlttx.com/zhenduan)全流程支持各方全面、深入开展诊断对标工作,支持各方在摸清全局的同时,明确问题短板,找准发展方向,系统谋划转型蓝图。
《企业数字化转型指数报告(2025)》基于DLMM数字化转型成熟度模型,依托覆盖全国31个省(自治区、直辖市)、涵盖19个国民经济门类、93个大类及381个中类的10万余家企业样本,构建了总体指数、区域指数、重点行业指数、国有企业指数和中小企业指数等五大核心成果,全面刻画了我国不同区域、不同行业、不同规模企业的数字化转型发展图景,以及企业在人工智能应用、数字化场景落地、数据要素价值释放等关键领域的实践现状。
从总体指数来看,2025年全国企业数字化转型成熟度指数35.4,转型进程加速态势显著;整体从“基础起步”向“攻坚突破”发展,15%企业迈入实质性转型阶段;企业数字化转型水平档次分布结构明显优化,3档及以上企业占比大幅增长。
从区域指数来看,长三角、珠三角、山东半岛、成渝等四大城市群稳居第一梯队,京津冀等区域龙头企业拉动显著,部分中西部及东北城市群有待全面提升;31个省(自治区、直辖市)数字化转型水平指数分为三个梯度,总体呈“东、南高,西、北低”特点,重庆、湖北、四川、湖南成为带动中西部数字化转型发展的重要力量;数字化转型百强城市分布,山东、江苏、浙江等省份位居前列,在全国范围内优势显著。
从行业指数来看,重点行业成熟度指数呈梯队分化:通信、电网供应遥遥领先,远高于全国平均水平;交通运输、电子信息等略高或接近全国平均;采掘业、原材料、消费品制造等传统产业有待提升(。
从国企指数来看,国有企业数字化转型成效显著,但发展水平存在明显分化,正处于从场景级向主营业务领域全面集成、柔性协同和一体化运行跃升的关键阶段。
从中小企业指数来看,中小企业数字化转型成熟度指数稳步提升,但仍落后于全国;中小企业成熟度水平档次主要集中在基础信息化应用阶段,实现数据驱动的实质性转型的企业占比有待提升。
整体指数
从整体指数来看,当前的全国企业数字化转型呈现出5大特征。
从整体指数来看,当前的全国企业数字化转型呈现出5大特征。

企业数字化转型成熟度指数增长加速
2025年企业数字化转型成熟度指数跃升至35.4,较2024年增长6.1,增幅达到上一年增幅的2.5倍,我国企业数字化转型呈现加速发展态势。
这一变化反映出在政策引导、技术迭代与市场需求等多重因素驱动下,长期积累的量变成果正迎来质的阶段性突破,数字化转型价值持续凸显。企业数字能力整体跃升,发展动能持续增强,释放出强劲的创新活力与产业变革势能。


超15%企业实现实质性转型
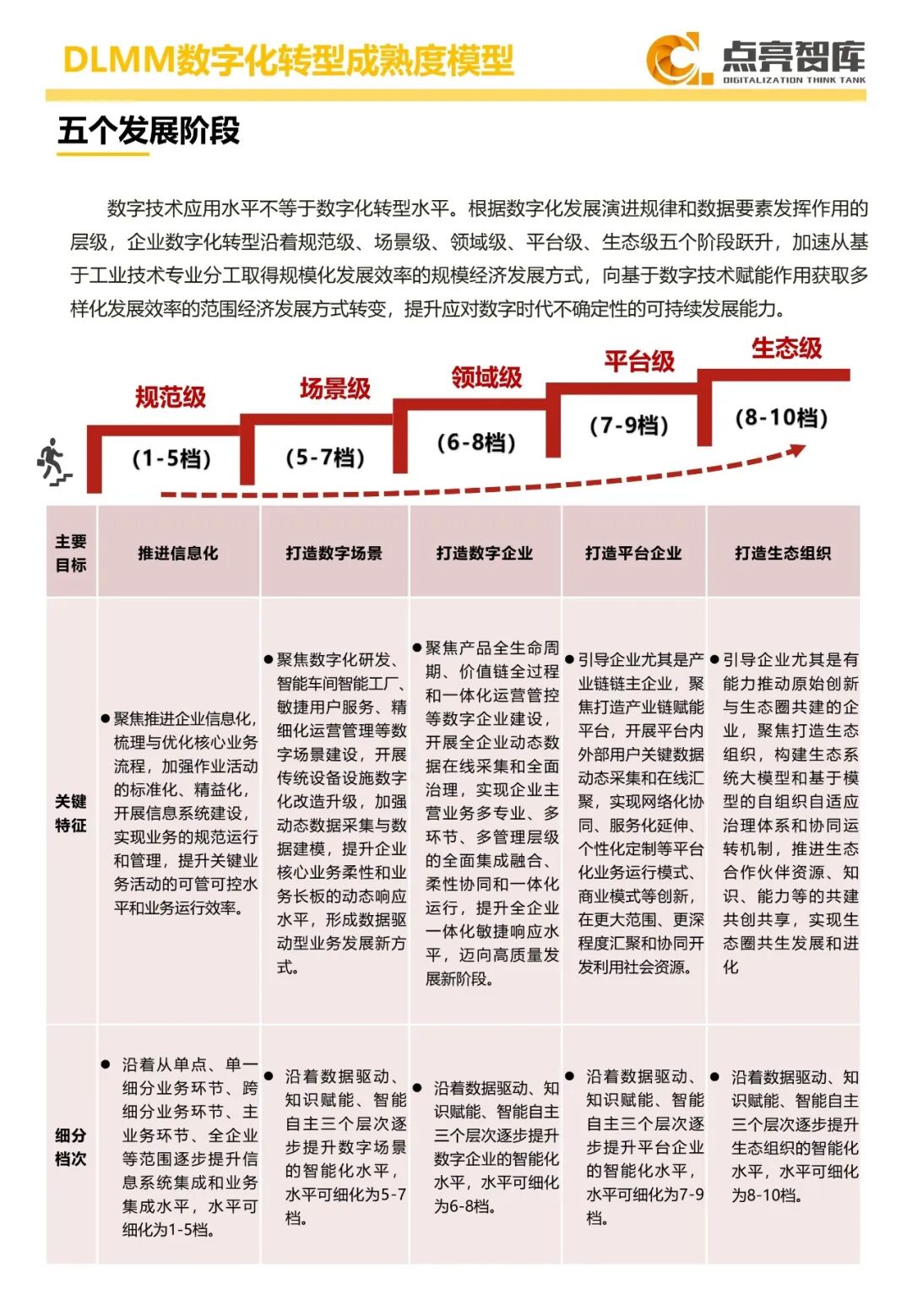
根据DLMM数字化转型成熟度模型(*详见文末附录),企业的数字化转型成熟度水平可以分为规范级、场景级、领域级、平台级、生态级等5级10档。
目前,全国企业整体从“基础起步”向“攻坚突破”发展,已经有15.08%的企业步入实质性转型阶段(场景级及以上),基于设备设施数字化智能化改造,加强动态数据采集与建模,打造形成数字化研发、智能车间/工厂、敏捷用户服务、精细化运营管理等数字场景,提升核心业务的柔性和业务长板的动态响应水平,形成数据驱动型业务发展新方式。
其中,已有1.69%的企业在此基础上,进一步沿经营管控全链条、供应链/产业链、产品全生命周期各环节,实现主营业务跨部门、跨环节的全面集成融合、柔性协同和一体化运行,打造形成数字企业。


企业数字化转型档次结构优化
从2024年到2025年,企业数字化转型水平档次分布结构明显优化,3档及以上企业占比大幅增长。
其中,1档(单点信息技术工具应用)和2档(单一细分业务环节信息系统应用)企业的合计占比降低超27个百分点,3档(跨细分业务环节信息系统集成)和4档(主业务环节信息系统集成)企业占比分别提升至20.71%和23.61%,增幅均超过10个百分点,成为增长最迅猛的梯队。
这标志着大量企业已摆脱“零散试点、局部应用”的初级阶段,通过信息系统集成打通跨部门、跨环节的业务流程,实现业务的联动与协同。
尤为值得关注的是,5档(主业务环节数据驱动或全企业信息系统集成)企业占比从12.47%提升至16.61%,意味着越来越多的企业已经构建以数据为核心驱动力的运营体系,或通过系统性整合打通从营销、研发设计、生产制造到供应链管理的关键链条,数字化转型的广度、深度实现质的飞跃。
虽然6档(主业务环节知识赋能或全企业数据驱动)和7档(主业务环节智能自主、全企业知识赋能或平台用户群数据驱动)企业仍处于低基数水平,但其占比保持稳定甚至微增,预示着头部企业正在探索更高阶的智能决策与组织进化模式,为未来产业变革积蓄势能。


“五位一体”转型协同效应加速显现
企业在转战略、转业务、转能力、转管理、转技术等“五位一体”转型任务均取得较大的进展,且各任务之间发展差距持续缩小,转型的协同效应正加速显现。具体来说:
发展战略方面,竞争合作优势和业务场景表现优异,反映出企业精准把握市场定位,有效布局数字化业务场景建设,数字化战略引领作用日益凸显。
业务创新转型方面,业务数字化落地效果较为突出,后续需加强网络化协同、服务化延伸和个性化定制等数字化创新。
新型能力方面,能力模型可处理数据、能力模型构建和应用发展较好,显示出企业在数据处理与模型应用方面的优势能力。
治理体系方面,各细分维度发展相对均衡,已形成较为稳定的数字化治理基础,后续需进一步加强企业文化建设。
系统性解决方案方面,数据、技术、流程等已逐步适配转型需求,整体框架已初步落地,后续需加快组织端的适配节奏。


超过25%的企业开展数字化场景建设
场景是企业实现数字化转型的关键切入点,也是连接技术创新与产业应用的核心纽带。近年来,国家将场景驱动作为推动数字化发展的核心战略,政策导向日益清晰。
2025年《国务院办公厅关于加快场景培育和开放推动新场景大规模应用的实施意见》明确提出,要“充分发挥我国超大规模市场和丰富应用场景优势,支持建设综合性重大场景、行业领域集成式场景、高价值小切口场景”,为企业数字化场景的培育与落地提供了系统化指引,凸显其在激活数字经济潜能、赋能产业转型升级中的战略地位。
与此同时,工业和信息化部发布《场景化、图谱化推进重点行业数字化转型的参考指引(2025版)》,通过构建行业数字化转型场景图谱,精准定位重点行业的转型切入点与实施路径,并配套体系化的数字化要素清单(涵盖数据要素、知识模型、工具软件、人才技能),明确数字化攻关的关键方向,推动转型从“概念化”走向“可操作”。
数字场景是数字时代下的新型业务场景,是在相关业务范围内,业务数字化、模型化、柔性化运行的参与主体、行为活动、资源条件以及数据要素的有机组合。
数字时代,以业务场景为牵引,以用户为中心,加速重塑从推式到拉式的生产模式和业务体系转变,推进业务场景化、个性化、一体化动态运行,构建端到端、可快速迭代的业务快速响应体系,不仅能够显著提升企业应对数字时代不确定性的能力,更成为驱动产业全链路升级的核心引擎。、

数据显示,2025年已有25.1%的企业完成核心业务板块数字化场景的搭建、运行与迭代优化,聚焦生产制造、供应链管理、客户服务、研发创新等关键领域,依托全域数据的自动采集与动态共享,构建起数据驱动的动态业务体系,实现业务的敏捷响应、动态协同,以及资源配置与运营策略的动态优化。
具体来看,与企业经营效益直接挂钩的经营管理、采购协同、销售拓客等环节,数字化场景的普及率较高,成为企业数字化转型落地见效的核心抓手。部分企业在研发设计、生产制造、客户服务等核心业务板块构建了数字化场景,实现了数据驱动的业务动态协同,成为企业数字化深化转型的核心突破方向。
相比较而言,构建全企业一体化协同数字化场景的企业占比则相对较低,具备较大的提升空间与探索价值。


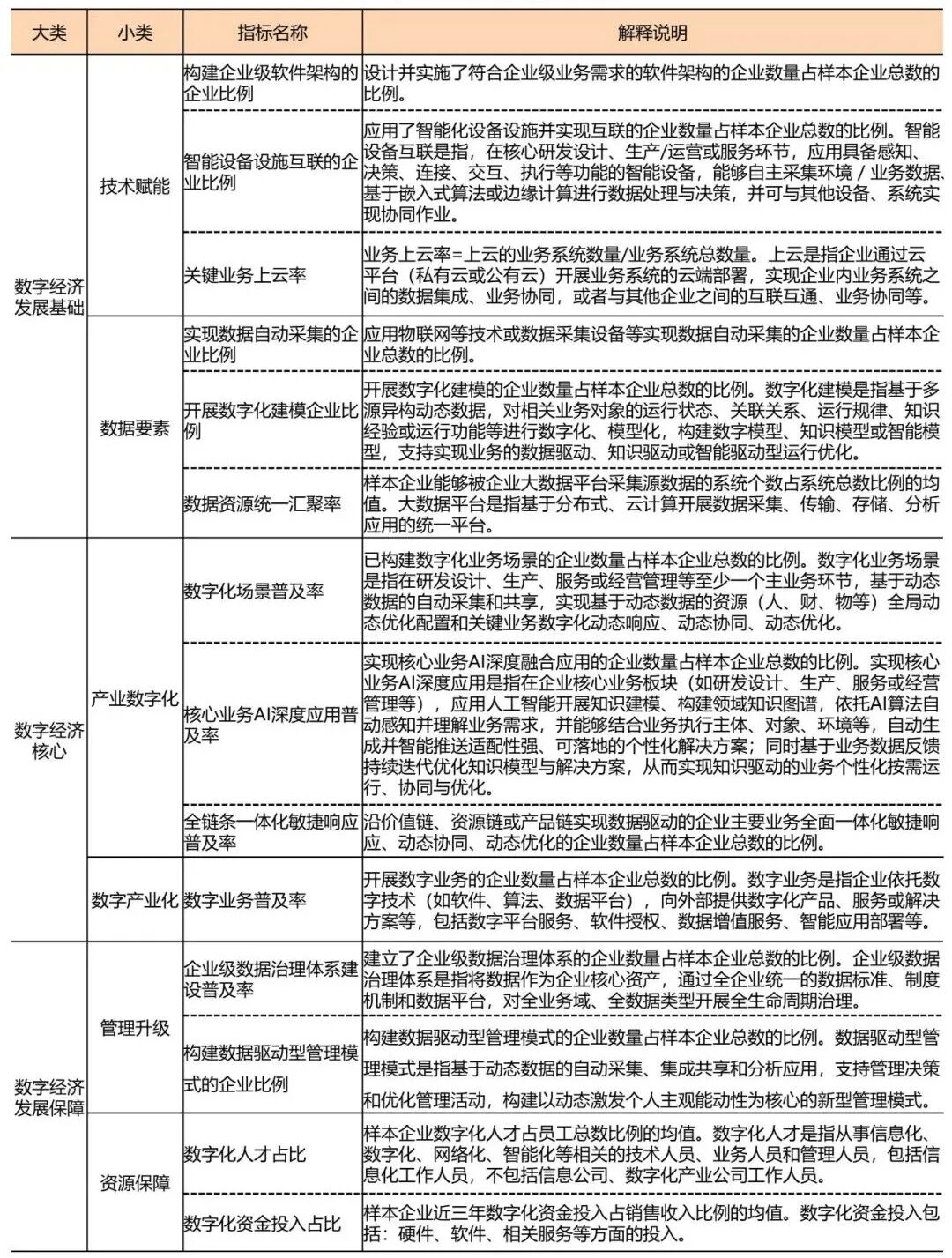
关键指标
总体指数的关键指标涵盖人工智能、数据要素、业务创新、产业协同、管理升级等5大类别。具体内容如下表:



区域指数

城市群指数
从城市群分析,长三角、珠三角、山东半岛、成渝等四大城市群稳居第一梯队,京津冀等区域龙头企业拉动显著,部分中西部及东北城市群有待全面提升。
● 长三角、珠三角、山东半岛、成渝等4大城市群数字化转型成熟度指数及实质性转型企业占比“双高”,不同规模企业转型水平较高且相对均衡,产业协同水平高,形成了“龙头企业带动+中小企业跟进”的良性循环,区域数字经济底座坚实,具备持续创新领先的潜力。
● 海峡西岸、京津冀等城市群整体成熟度指数高,但进入实质性转型企业占比较低,表明其龙头企业、总部经济等“头部企业”发展较为突出,量大面广的中小企业转型进程有待加快。
● 宁夏沿黄、滇中、哈长、兰西等城市群数字化转型基础较为薄弱,企业转型进程有待加速。

从细分指标看,长三角数字经济全维度领跑,珠三角、山东半岛、成渝等局部优势突出。
● 长三角城市群数字化转型“全维度领跑”。在技术赋能和数据要素等基础指标中表现较好,技术落地与数据要素激活能力最强;产业数字化渗透与数字产业价值转化双优;数据治理体系普及度较高,资源保障体系完善。
● 珠三角、山东半岛、成渝等城市群“局部优势突出”。珠三角在产业数字化、数字经济发展保障等相关维度表现突出,山东半岛在技术应用、数据价值开发等数字经济发展基础优势明显。成渝在产业数字化和数字产业化等相关维度具备一定优势。


省(自治区、直辖市)指数
31个省(自治区、直辖市)数字化转型水平指数分为三个梯度,总体呈“东、南高,西、北低”特点,重庆、湖北、四川、湖南成为带动中西部数字化转型发展的重要力量。
从区域看,全国各省(自治区、直辖市)数字化转型成熟度水平指数可分为三个梯队:第一梯队:上海、江苏、浙江、北京、广东、山东、重庆、天津、湖北、安徽等10个省(自治区、直辖市);第二梯队:四川、湖南、福建、河南、辽宁、河北、山西、江西、广西、陕西等10个省(自治区、直辖市);第三梯队:贵州、内蒙古、宁夏、黑龙江、云南、甘肃、吉林、新疆、海南、青海、西藏等11个省(自治区、直辖市)。
从数字化转型水平档次分布看,不同区域企业转型进程差异显著。东部、南部省(自治区、直辖市)进入实质性转型企业占比表现突出,浙江、江苏尤为亮眼,超过23%的企业实现了实质性转型。西部等省(自治区、直辖市)实质性转型企业占比较低,转型进程有待加速。





城市指数
数字化转型百强城市榜单是指城市数字化转型成熟度指数进入全国前100位的城市名单。该榜单城市梯队划分标准:第1-25名为第一梯队,第26-50名为第二梯队,第51-75名为第三梯队,第76-100名为第四梯队。

从上榜城市分布来看,山东、江苏、浙江等省份位居前列,在全国范围内优势显著。
数字化转型百强城市中,山东、江苏、上海等省(自治区、直辖市)表现突出,三省(自治区、直辖市)合计占上榜城市数量35个。其中山东省87.5%以上所辖城市均位列百强,全省整体数字化转型水平高、覆盖区域广,发展较为均衡,发展实力领跑全国。总上榜省(自治区、直辖市)共23个,占全国省(自治区、直辖市)约74%,体现出数字化转型区域不平衡。百强城市大多分布在东部和中部地区,西部和东北部地区鲜有城市上榜。

国企指数

围绕国企的数字化转型工作,报告从转型成熟度现状、特征、水平档次、任务进展、具体指标等细分维度进行了详细拆解分析,并针对性地给出了下一步工作建议。

成熟度指数
◆ 国有企业转型成效显著,彰显数字经济“主力军”作用
国有企业数字化转型成熟度领跑全国企业,整体转型指数达38.9,较全国高3.6。这一领先格局源于国企对国家数字化战略的高度响应、长期稳定的资源保障以及跨行业、跨领域的资源整合能力,充分彰显其作为数字经济“主力军”和高质量发展“引领者”的核心作用。
未来,国企可在巩固规模与制度优势的基础上,进一步推动国企改革、科技创新与数据效能,强化标杆示范效应,带动全产业链协同升级。

◆ 央企“头雁引领”作用显著,地方国企尚有较大提升空间
国有企业数字化转型发展水平存在明显分化:央企作为“排头兵”,转型成效显著,其数字化转型成熟度指数达到42.1,较地方国企高出5。
地方国企要实现有效追赶,可立足区域资源禀赋,深化与央企的协同合作,以灵活高效的机制推进数字化转型,并通过治理机制改革与市场化资本运作激发内生动力——不求“大而全”,但求“专而强”,在细分领域锻造不可替代的竞争优势。


成熟度水平档次
◆ 国有企业数字化转型正处于从场景级向主营业务领域全面集成、柔性协同和一体化运行跃升的关键阶段
在数字经济战略与国企改革向纵深推进的双重驱动下,国有企业数字化转型已进入规模化落地阶段。已有24.1%的国有企业实现基于动态数据的业务场景化、柔性化运行,迈入实质性转型阶段;更有3.2%的国有企业已经实现从场景级数字化向主营业务领域全面贯通、柔性协同和一体化运行转型的转变。

◆ 央企整体转型水平优于地方国企,高档次企业占比显著高于地方国企
从国有企业数字化转型水平档次分布来看,档位分布集中在中段,央企与地方国企均以4档、5档为主要分布区间,说明多数国企的数字化转型程度处于中等水平;央企转型水平更突出,高档次(6档)中,央企占比远超地方国企,同时低档次(1-3档)中,央企占比低于地方国企,体现出央企在数字化转型中的领先优势。


“五位一体”转型任务进展
从“转战略、转业务、转能力、转管理、转技术”五位一体任务进展来看,国有企业数字化转型已初步构建起以新型能力、治理体系和系统性解决方案为核心的支撑体系,但业务层面的转型成效尚未充分释放。具体而言:
发展战略:竞争合作、业务场景处于较高水平,体现国企在转型战略的落地场景上已有一定基础;但数字化转型的价值转化路径仍需梳理。
业务创新转型:国企已完成较多基础业务的数字化改造,但基于数字化的业务模式重构、新业务孵化等深度创新进展有待加速。
新型能力:国企能力模型数据处理能较强,但内嵌规则方法、迭代优化不足,反映部分国有企业技术与业务协同不足、工具未深度承接业务逻辑。
治理体系:数字化组织文化明显低于数字化领导力、数字化组织,反映国企数字化转型的文化氛围、员工认知与行为适配等软实力有待加强。
系统性解决方案:数字化转型的数据、技术、流程等硬要素已初步布局,但组织适配等配套支撑需同步提升。


场景现状
国有企业作为国民经济的核心支柱,其主营业务广泛布局国计民生关键领域,不仅沉淀了丰富且稀缺的应用场景资源,更具备扎实的技术积淀与规模化数据资产优势。
近年来,国有企业积极推进数字化业务场景的创新与落地,一方面大力推动数字化场景从“盆景式”试点落地到“雨林式”规模应用发展,实现从局部探索到系统推广的跨越;另一方面深化AI+场景建设,聚焦国计民生核心需求,着力打造具备战略性、高价值属性的人工智能标杆场景,为产业数字化转型树立示范标杆。
国企在管理类场景的布局最为成熟 —— 无论是制造、能源、建筑等实体行业,还是商贸、金融等服务行业,是各行业转型的共性核心领域;制造、通信、科研与技术服务等行业国企更重视研发设计数字化打造。建筑国企建造智能化场景普及率较为领先。交通运输、金融、科研与技术服务等服务业在用户服务敏捷化、销售管理等场景的布局也较为充分。


关键指标
从关键指标来看,国企整体领先于全国,尤其是智能产品普及率、实现自动采集的企业比例、开展数字化建模的企业比例以及数据驱动的研发设计普及率、智能生产普及率、经营管理普及率等指标领先优势较为突出,表明国有企业在数据要素开发利用以及数据驱动业务柔性运行方面较为成熟。

咨询两化融合管理体系相关工作,欢迎联系我们!
附录:DLMM数字化转型成熟度模型








报告下载

在“智慧城市行业分析”公众号,对话框输入“企业数字化转型指数报告”下载原始报告。
下方星球会员可实时下载。
来源:中信联&点亮智库
www.smartcity.team
